-
- 신고서 접수
-
- 인권침해 및 고충민원의 피해자가 직접 인권센터에 신고할 수 있고, 피해자가 아닌 제3자도 신고서를 제출할 수 있습니다. 다만, 제3자 신고의 경우 피해자가 조사를 원하지 않는 경우 신고를 각하합니다 (「평택대학교 인권센터 규정」 제23조, 제24조).
- (직권조사) 신고가 없는 경우에도 인권침해 등이 있다고 믿을 만한 상당한 이유가 그 내용이 중대 하다고 인정할 때에는 직권으로 조사할 수 있습니다 (「평택대학교 인권센터규정」 제23조).
-
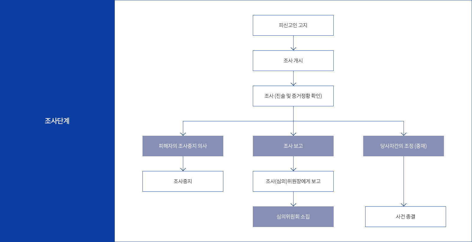
- 사건 조사 등
-
- 인권센터의 모든 사건조사와 처리는 당사자의 동의 없이 자료를 공개하거나 타인에게 누설하지 않도록 비밀유지를 하며 당사자를 보호합니다 (「평택대학교 인권센터 규정」 제35조).
- 사건에 대한 구체적인 내용 파악을 위해 필요한 경우 신고인, 피신고인, 참고인, 담당자 등을 대상으로 면담을 진행하고, 사실관계 확인을 위한 자료 제출을 요구할 수 있습니다 (「평택대학교 인권센터 규정」 제26조).
- (각하) 인권센터 센터장은 절차적 요건을 구비하지 못한 경우 신고를 각하할 수 있고, 경우 지체 없이 신고인 에게 그 결과와 이유를 서면으로 통지하여야 합니다 (「평택대학교 인권센터 규정」 제24조).
제3자 신고 사건에서 피해자가 조사를 원하지 않는 경우, 신고사유가 발생한 날로부터 1년이 경우, 종료된 사건에 대한 재신고 등
- (임시조치) 인권침해 등이 계속되어 피해가 확대될 우려가 있다고 인정되면, 인권고충심의위원회 의결 이전 이라도 임시조치* 이행을 요청할 수 있습니다 (「평택대학교 인권센터 규정」 제25조).
- * 인권침해 등의 중지, 피해자 공간분리, 허위사실 유포 행위 중지, 피해자 안전에 필요한 사항 - (중재) 인권센터 센터장은 필요한 경우 당사자 간의 중재를 위하여 노력할 수 있고, 인권고충심의위원회 소집 이전에 센터장 또는 센터장의 위임을 받은 중재인을 선정 하여 합의할 수 있습니다 (「평택대학교 인권센터 규정」 제27조).
합의가 이루어진 경우 동일 사건에 대한 신고 불가
-
- 인권고충심의위원회 의결
-
- 인권고충심의위원회 위원들은 교내 구성원들이 인권센터에 신고한 사건을 심의 및 의결한다(권고, 의견표명, 기각, 징계 요청 등). 해당 사건의 사실관계 및 해결방안에 대한 의견을 제시하며, 사건 조사가 미진한 경우 보충조사를 요청할 수 있습니다 (「평택대학교 인권센터 규정」 제13~14조, 제30~31조).
-
- 사건 처리결과 통보
-
- 인권침해 등이 발생하였다고 인정되는 경우 관계 부서에 제도개선 권고나 의견 표명, 징계 요청을 할 수 있고, 관계부서는 이행 결과를 인권센터 센터장에게 통보하여야 한다 (「평택대학교 인권센터 규정」 제30~31조).
권고를 받은 관계부서의 장은 권고사항을 이행하기 위하여 노력하되, 이행이 어려운 사정이 있을 경우 인권센터 센터장에게 그 사유를 설명하여야 함
- 인권센터 센터장은 인권고충심의위원회의 의결 내용을 지체 없이 당사자에게 통보 하여야 한다 (「평택대학교 인권센터 규정」 제32조).
- (재심의) 위원회의 결정에 불복한 때에는 결과를 통보받은 날부터 10일 이내에 서면으로 재심을 신청할 수 있고, 위원회는 30일 이내에 재적위원 3분의 2 이상의 결의로써 재의결하여야 합니다 (「평택대학교 인권센터 규정」 제33조).
- 인권침해 등이 발생하였다고 인정되는 경우 관계 부서에 제도개선 권고나 의견 표명, 징계 요청을 할 수 있고, 관계부서는 이행 결과를 인권센터 센터장에게 통보하여야 한다 (「평택대학교 인권센터 규정」 제30~31조).
고충 처리절차 안내
